
Male enrollment in higher education has been declining for more than a decade, and men now make up just 42% of U.S. college students. Despite growing skepticism about higher education, the value of a degree remains high, and evidence suggests many high-ability boys, especially low-income ones, are less likely to attend. But enrollment is only part of the story.
Even when men do start college, they are substantially more likely than women to leave without a credential—and far less likely to return and finish. The result is a large and growing population of men who have assumed many of the costs of college without its corresponding benefits. This points to a second, often overlooked lever: re-engagement—helping the millions of men who have already started college to return, persist, and earn a credential.
In this brief, we look at gender differences in the pipeline for stopped out students, why men leave before finishing their credentials, and if state-level re-enrollment programs are reaching men.
The National Student Clearinghouse (NSC) defines a stopout as an adult who started college but left without earning a credential and has been out of school for at least three consecutive terms. Data collection began in 1993.
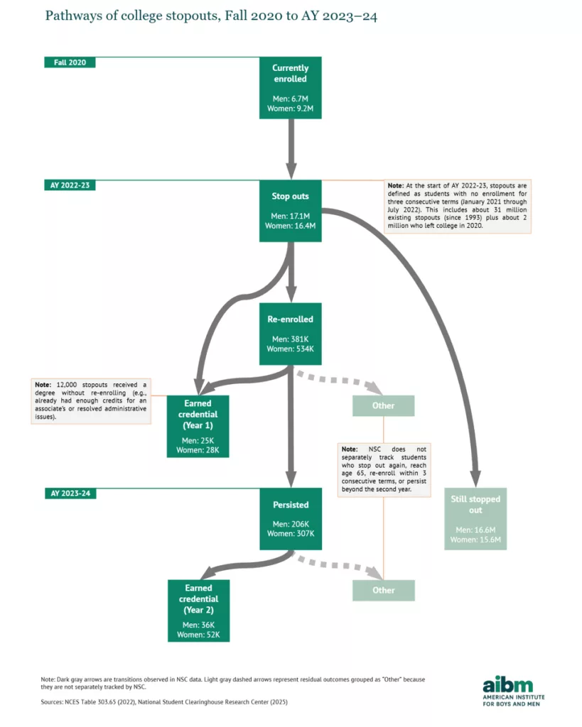
Figure 1 shows the pathway for students from college enrollment to stopout to credential. We start with the pool of all enrolled college students during the fall 2020. Those who leave join the pool of stopouts—which includes both recent dropouts and those who left years earlier.
Stopouts can remain unenrolled (“still stopped out”), re-enroll (“re-enrolled”), or receive a credential without returning if, for example, they left a bachelor’s program but had enough credits for an associate degree or they cleared an outstanding balance that allows the institution to release their credential. Depending on their progress, some that re-enroll may obtain their credential after one year (“earned credential year 1”), or continue into another year of enrollment (“persisted”). Persisting students can then earn their credential after their second year (“earned credential year 2”), or continue into a third year. At various points along this path, students can disenroll again where, after three semesters, they will rejoin the pool of stopped-out students.

Figure 1
Data noteIn fall 2020, men made up 41% of undergraduates—about 3.3 million fewer than women. But men stop out at higher rates: they accounted for 48% of recent stopouts in 2022-23 and 51% of stopouts overall, a gap equal to roughly 700,000 additional men who have left college without a credential. Men are also less likely to return to college and make up only 42% of re-enrollees.
Figure 2
The pattern is clearer in figure 3 where we look at the re-enrollment pipeline in relative terms—how likely men are to make each transition relative to women. Men are 29% more likely than women to stop out. If they do stop out, they are 32% less likely to re-enroll. However, among those who return, men are 17% more likely than women to complete a credential in their first year back. By the second year, however, conditional on having re-enrolled, male stopouts are 5% less likely to still be enrolled and only 3% more likely to have finished a credential.
Figure 3
The most common reason students leave college is personal or family pressures—reported by 45% of men and 54% of women in the High School Longitudinal Study. Financial strain is the next most common reason and affects men and women at similar rates. About one-quarter of men also leave for work, military, or career-related reasons. These patterns reflect the realities adult learners face: many juggle jobs, caregiving, and unpredictable life events, leaving little flexibility to continue in programs that are often designed for traditional full-time students.
Figure 4
Community colleges, which more often offer local, part-time, and flexible options, serve a large share of these students: two-thirds of stopouts last attended a community college, and nearly 60% of re-enrollees return to one. These students benefit from institutions that provide flexible options like hybrid schedules, accelerated courses and credit for prior learning, and this flexibility can be the difference between stopping out and obtaining a degree.
Given these challenges, re-enrollment programs, which help stopouts finish college by providing financial assistance and support through graduation, have become an important tool for helping adults return to college and finish their degrees. They typically cover or heavily discount community college costs and offer a “navigator” to provide administrative and academic support to adults who may have been out of the education system for some time. Yet, we find that of the states we reached out to or that provided data publicly, all serve roughly twice as many women as men. In figure 5 below, we show the share of men and women in the re-enrollment programs of five states: North Carolina, Massachusetts, Tennessee, Michigan, and Louisiana.
Figure 5
Michigan, in particular, offers some of the most granular state-level data, and its Reconnect program reveals large gender differences from application through completion: men comprise only 31% of applicants, 28% of re-enrollees, and 26% of graduates.
Figure 6
Despite the relatively low share of men in Michigan’s Reconnect program, it appears broadly effective for those who do participate. About 70% of Reconnect men and women remain enrolled into the next year (see figure 7). Men complete 85% of the credits they attempt (women complete 83%), and roughly half of all male and female Reconnect students take enough credits to stay on track for graduation.
Figure 7
Reconnect men also outperform non-Reconnect men on every measure. They are 18 percentage points more likely to stay enrolled into the next year (69% vs. 51%), and where fewer than one-third of non-Reconnect men remain on track to graduate, half of Reconnect men do. Taken together, these patterns suggest large benefits for men who participate in the Michigan Reconnect program although additional analysis is needed to account for potential confounding and preexisting differences between participants and nonparticipants.
Men make up a declining share of college enrollees, but the enrollment gap is only part of the problem. Once in college, men stop out more often than women and return at lower rates, leaving many with debt but no credential to show for it. Yet completing a credential still carries substantial financial benefits, and re-enrollment programs that cover tuition can help adults finish without taking on new debt while improving their ability to repay what they already owe.
Crucially, stopped-out men have shown interest in higher education, and have some momentum. They enrolled, invested time and money, and some have completed substantial coursework. Re-enrollment builds on that existing commitment, offering a practical complement to efforts aimed at boosting initial college enrollment.
The evidence from Michigan illustrates this point. Men are less likely to re-enroll, but those who do are at least as likely as women to complete—and they outperform men who return without support. Michigan Reconnect appears to work for men who participate, but relatively few men take part.
Understanding why this is the case is an important area for further research. Michigan, to its credit, has noticed this disconnect and is taking steps to improve male participation. Other states should follow their lead: measure who applies, who enrolls, who completes—and adjust programs accordingly to better reach men. Done well, re-enrollment initiatives can narrow the growing credential gap between men and women and help men turn unfinished college plans into real gains in work, wages, and stability.
AIBM is partnering with colleges and universities across the United States to deepen our understanding of the trends in male student achievement in higher education. Through the Higher Education Male Achievement Collaborative (HEMAC) we are fostering a community committed to sharing evidence-based strategies, conducting collaborative research, and supporting promising innovations aimed at improving outcomes for men in higher education.
If your institution is interested in exploring male student engagement, persistence and success, we invite you to get involved by completing the contact form.
Get the latest developments on the trends and issues facing boys and men.

Does recess help boys in school? A research summary on behavior, focus, learning outcomes, and what the evidence shows.

U.S. gender gaps across life: men lag in education, health & incarceration; lead in earnings & employment. See the age-by-age data.

Peer pressure and masculine norms discourage boys—especially disadvantaged ones—from visible academic effort, widening education gaps.